Mailing List flyrotary@lancaironline.net Message #35545
From: Joe Hull <joeh@PilgrimTech.com>
Subject: RE: [FlyRotary] Re: LED built into an ATC fuse
Date: Mon, 19 Feb 2007 08:48:55 -0800
To: 'Rotary motors in aircraft' <flyrotary@lancaironline.net>
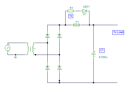
I think this might be the fuse monitoring schematic you are talking about...

Joe Hull
Redmond/Seattle WA, Cozy-Mazda Rotary 71hrs

-----Original Message-----
From: Rotary motors in aircraft [mailto:flyrotary@lancaironline.net] On
Behalf Of Marvin Kaye
Sent: Sunday, February 18, 2007 11:28 PM
To: Rotary motors in aircraft
Subject: [FlyRotary] Re: LED built into an ATC fuse

Hi guys,

I've looked all over the place and can't find that article anywhere.
Anyway,
the little LED circuit I mentioned earlier is extremely simple, costs next
to
nothing if you buy the LEDs and resistors from Mouser or Digi-Key, and
hooks
up in a snap.  Since I couldn't find the article it means that I also
couldn't
locate the schematic... that's ok, we don't need one for something this
simple.

The typical connection to a fuse or circuit breaker (you can use this
circuit
with them as well, if you have a hard time seeing which breaker has
tripped)
is from the positive side of the power bus to one end of the fuse (or cb).
 The other end of the fuse, of course, goes on to the load.  The LED and
resistor connect directly to the 2 fuse terminals.  The anode side of the
LED
(typically the long lead) attaches to the bus side of the fuse.  The LED
cathode (short lead) connects to one end of a 1/4 watt 1K ohm resistor,
the
other end of the resistor connects to the load side of the fuse.

Here's how it works... let's assume this circuit is for a single 100 watt
landing light and the circuit is protected by a 10 amp fuse.  When you
turn on
the light virtually all of the voltage is dropped across the light bulb
because of its very low resistance (maybe 1.5 ohms... 12v / 1.5 ohms = 8
amps).  At this point there's just about a direct short across the
LED/resistor part of the circuit in the form of the fuse (something like
.1
ohm) so the current takes the path of least resistance...  just about all
of
it flows through the fuse,  and next to none through the LED and resistor.
So
the landing light is dropping 11.99 volts, and there's maybe a 8-9
millivolt
drop across the LED/resistor, so there's nowhere near enough current there
to
light the LED.  Somewhere along the line we were working on our fuse panel
and
accidentally put a 5 amp fuse in the landing light circuit.  We go to turn
on
the landing light and bango!, we blow the fuse.  (100 watts / 12 volts = 8
amps... the fuse gives up the ghost at 5, maybe a little more.)  The
current
path is now through the LED and resistor instead of the fuse, so virtually
all
of the voltage is dropped by them and there's maybe 15 millivolts left
over
for the landing light, which is nowhere near enough for it to light up.
The
LED, however, is merrily glowing away to let you know that the fuse has
failed.  Pretty cool, eh?  There is a catch.  If the fuse is blown or
removed
_and_ the circuit is powered down, (ie, the switch to the landing light is
off) the LED will not glow.  The path through the load must be complete
for
current to flow through the LED and resistor.  As soon as you flip that
switch, though, the LED will light up telling you to chech that fuse and
life
is good once again.

I hope some of you get some use out of this... it's probably way cheaper
than
other options, is quick and easy, and gets the job done.  Enjoy!

  <marv>

PS... I apologize for the basic electricity lesson to all of you who
already
know that stuff.  I thought someone might like the full explanation.



"Chris Sargent" <rv7rotary@knology.net> wrote:

"""
  Marvin mentions a great capability below in having an LED light up if an
ATC
  fuse trips.
"""

--
Homepage:  http://www.flyrotary.com/
Archive and UnSub:   http://mail.lancaironline.net/lists/flyrotary/
Subscribe (FEED) Subscribe (DIGEST) Subscribe (INDEX) Unsubscribe Mail to Listmaster