Mailing List lml@lancaironline.net Message #35284
From: Bill&Sue <5zq@cox.net>
Sender: <marv@lancaironline.net>
Subject: Re: [LML] request suggestions (LNC2 fuel system)
Date: Tue, 18 Apr 2006 12:26:44 -0400
To: <lml@lancaironline.net>
Hello Terrence,
 
I agree with you that the fuel system should require minimum management. The header tank type system is an area where just a little low tech, light, cheap and dependable equipment will do the trick for you. I do, however, see some possible problems with your proposed system.
 
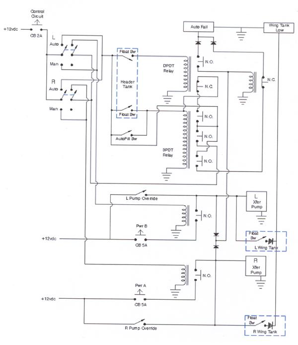
Running the output from the Facet pumps to a tee will require check valves. Without them, a failure of one pump would allow the working pump to back flow through the failed pump to the other wing. Rather than adding equipment (check valves) that itself could fail, my suggestion is to run a separate line from each Facet pump to the header.
 
To really work well, you'll need not one but two float switches (or optical sensors) in your header. One should be positioned to close at the point where you'd like to have the pumps turn on. In ours, that's at the 8 gallon level. The other should be placed high and positioned to close when the tank is nearly full. In ours, it's at the 10 gallon level. We also have a float switch in each wing tank that closes when the tank is nearly empty.
 
To integrate the information from all these float switches into a fuel management system, we built a simple locking circuit that turns on the transfer pumps when the 8 gallon switch is closed and keeps the pump(s) running until the 10 gallon switch closes. We have 2 dpdt switches, one to control each Facet pump. They are labeled "auto" "off" "manual". In the auto position, which is where we operate almost 100% of the time, the fuel system runs itself. The header tank stays between 8 and 10 gallons and if we run a wing tank dry we get a "wing tank low" light. The "wing low" light only functions if the respective transfer pump is on.  In "auto" the system requires very little attention. With two separate switches, we can leave one in auto and turn the other off in order to balance the wings, if necessary (rarely).
 
We also have a "crossfeed" valve which I highly recommend as a safety item. Here's how it works. The lines from the wing tanks each flow to an "on-off" valve in the center. We built a long shaft that controls the valve from a knob on the console. On either side of the valve is a tee that goes to the respective Facet transfer pump. Normally the valve is closed and the left Facet pumps fuel from the left tank, the right pumps from the right wing. In the event of a transfer pump failure, the valve is opened which allows either Facet to pump from BOTH wings at once. This happens by gravity because of the dihedral of the wings (all of this plumbing is at floor level under the seats).  On several occasions, for testing purposes, I have made long flights using only one pump and it works perfectly.
 
Without a crossfeed valve, the loss of one transfer pump would not only make the fuel in one wing unusable, it would turn it into ballast that may make it difficult to use all the fuel on the "good" side due to aileron authority.
 
The system has self test circuits built in so that if the 8 gallon header tank switch closes and power is not being supplied to at least one transfer pump, you'll get an "auto fail" light. If the 10 gallon switch is closed and power IS being supplied to either transfer pump, you'll get the same "auto fail" light. We also put in a momentary contact "auto fill"  switch which shorts the 8 gallon float switch. This tells the system to start pumping until full. We'd use this while taxiing to get gas. By the time we shutdown, the header is full and we just have to fuel the wings. In almost 1200 hrs, I've only had the fuel cap off the header tank a handful of times.
 
Contact me, if you'd like, for further details. Here's the circuit and a photo of the console, let me know if you want more info.
 
 
Bill Harrelson
(540) 372-8738
N5ZQ 320 1,175 hrs
N6ZQ  IV  being built with a header tank and essentially the same system
 
 
 
 
 
To those who've been there-done that on early Lancairs -- request your comments. I want a minimum-management on-off fuel supply.
For my L235 w/ IO320, I'm now running the fuel line from each wing tank through a  filter on each Facet pump, then from each pump -- both into an open Tee, up to the header tank --
Control of the Facet wingtank pumps' is on-off with an optical level-sensor in the header,  
to break or complete the plus-circuit 12VDC to each/both tanks' power-on/off switches. 
Left and right tank Facet pumps individual switches are normally left on, and powered when a/c master is on.   A red 'pumping' light is in the wing tank pumps' power circuit, cycles on and off as sensor demands fuel for the header.   When light stays on, attention is called to the
How can power to the L and R wing tank Facet pumps automatically switch off when the wing tanks are dry?   
 
From header, fuel flows through manual on-off valve, through filter to boost pump (recirculate pressure circuit) , to engine driven pump, through fine filter to fuel servo, to spider and injectors (airflow performance.)
Would it hurt the Facets to run if one runs dry before the other? (No check valves; Flow is one-way through the pumps).
Terrence
L235/320 N211AL
Subscribe (FEED) Subscribe (DIGEST) Subscribe (INDEX) Unsubscribe Mail to Listmaster